A distinct monocyte transcriptional state links systemic immune dysregulation to pulmonary impairment in long COVID, 2026, Kumar et al

Chandelier

Senior Member (Voting Rights)

Authors: Annukka A. R. Antar, Elizabeth C. Pasetes, Kay’La M. Z. Brennon & Andrea L. Cox

Distinct monocyte gene expression programs were identified in people with long COVID after mild-to-moderate COVID-19 versus severe acute COVID-19, providing evidence that immunological dysregulation after mild acute COVID-19 may be the result of distinct pathobiological pathways.

I‘ll update this post once more information about the study is available.
 
Merged thread
------------------



Saumya Kumar, Chaofan Li, Liang Zhou, Qiuyao Zhan, Ahmed Alaswad, Sonja Volland, Bibiana Costa, Simon Alexander Krooss, Isabel Klefenz, Hagen Schmaus, Antonia Zeuzem, Dorothee von Witzendorff, Helena Lickei, Lea Pueschel, Anke R. M. Kraft, Markus Cornberg, Andreas Rembert Koczulla, Isabell Pink, Marius M. Hoeper, Cheng-Jian Xu, Susanne Häussler, Miriam Wiestler, Mihai G. Netea, Thomas Illig, Jie Sun & Yang Li

Abstract​

The mechanisms driving immune dysregulation in long COVID disease remain elusive.
Here we integrated single-cell multiome data, immunological profiling and functional assays to investigate immune alterations across multiple cohorts.

A transcriptional state in circulating monocytes (LC-Mo) was enriched in individuals with mild–moderate acute infection and accompanied by persistent elevations of plasma CCL2, CXCL11 and TNF.
LC-Mo showed TGFβ and WNT–β-catenin signaling and correlated with fatigue severity.
Protein markers of LC-Mo were increased in individuals with pronounced fatigue or dyspnea, and those with severe respiratory symptoms showed higher LC-Mo expression. Epigenetically, LC-Mo exhibited AP-1- and NF-κB1-driven profibrotic programs.
LC-Mo-like macrophages in bronchoalveolar lavage samples from individuals with severe respiratory symptoms displayed a profibrotic profile, and individuals with a high LC-Mo transcriptional state showed impaired interferon responses after stimulation.

Collectively, our findings define a pathogenic monocyte transcriptional state linking systemic immune dysfunction to persistent long COVID disease, providing mechanistic insights and potential therapeutic targets.

DOI: 10.1038/s41590-025-02387-1
 
Last edited by a moderator:
LC-Mo showed TGFβ and WNT–β-catenin signaling and correlated with fatigue severity.
Protein markers of LC-Mo were increased in individuals with pronounced fatigue or dyspnea, and those with severe respiratory symptoms showed higher LC-Mo expression. Epigenetically, LC-Mo exhibited AP-1- and NF-κB1-driven profibrotic programs.
LC-Mo-like macrophages in bronchoalveolar lavage samples from individuals with severe respiratory symptoms displayed a profibrotic profile, and individuals with a high LC-Mo transcriptional state showed impaired interferon responses after stimulation.
Does this sound plausible? @jnmaciuch @Jonathan Edwards
 
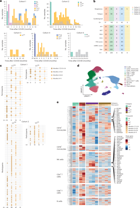
Focusing on CD14+ monocytes, the authors identified 1,737 genes that were upregulated in long COVID monocytes versus monocytes from healthy controls and recovered individuals, with these genes upregulated significantly more in LC AM individuals than in LC AS individuals[1]

The TGFβ and WNT–β-catenin signaling pathways were consistently upregulated in LC AM participants throughout the first year after infection, whereas TNF signaling was upregulated mid-year and downregulated by the year’s end. Concordantly, cytokine profiling of plasma from cohort 2 showed consistently higher levels of the chemokine CCL2 through months 9–12, and TNF levels were higher in plasma from individuals with long COVID through months 6–8, but these were not significantly different from the plasma levels of healthy control individuals by months 9–12 post-COVID
(LC_AM is the LC after mild-moderate COVID group; LC_AS is the LC after severe acute COVID group.)
Next, Kumar et al. 1 clustered monocytes from individuals with long COVID in cohort 1 into four main clusters referred to as monocyte clusters MC1–MC4, one of which was modestly associated with fatigue score (positive correlation) and measures of blood oxygenation (negative correlation).
The transcriptional signature specific for this monocyte cluster (MC4) showed upregulation of the TGFβ and WNT–β-catenin signaling pathways. snATAC-seq analysis identified the most significant transcription factors within the cluster, including SPI1, which is implicated in the differentiation of monocytes to macrophages. Specifically, in monocytes from LCAM individuals, transient accessibility for the transcription factor AP-1 at month 6 was followed by accessibility for transcription factors involved downstream of TGFβ signaling, including SPI1.
Flow cytometry was next performed on CD14+ monocytes from cohort 4 to better characterize proteins whose genes were upregulated in the MC4 monocyte profile. Some proteins were more highly expressed in long COVID than in healthy controls (such as HLA-DQ and TGFβ), whereas others showed no significant difference in expression (such as HLA-DR, IFNGR1 and CD16
Although natural killer (NK) cells and T cells were less of a focus of this work, a subcluster of GZMK+ GZMBlo CD8+ T cells were identified by gene expression in long COVID donors. In these cells, the TNF and Toll-like receptor signaling pathways were upregulated, suggesting that TNF signaling could be driven by the increased levels of TNF observed in long COVID donors at month 6 and might stimulate the proliferation of GZMK+ CD8+ T cells and NK cells. Given that GZMK+ cells can activate complement[5], this offers a potential mechanism for the dysregulated activation of complement observed in long COVID donors
 
Last edited by a moderator:

News Release 29-Jan-2026

How does Long COVID develop? New piece of the puzzle found​

Big data study finds link to molecular cell state of immune cells

Peer-Reviewed Publication
Helmholtz Centre for Infection Research


FacebookXLinkedInWeChatBlueskyMessageWhatsAppEmail

After infection with the SARS-CoV-2 virus, up to ten percent of those affected in Germany develop Long COVID. The symptoms associated with it, such as fatigue, concentration problems, respiratory issues, or neurological problems, can last for months or years. Furthermore, the clinical picture can differ from person to person. “Long COVID is an extremely complex disease with various manifestations,” says Prof. Yang Li, head of the “Computational Biology for Individualised Medicine” department and director of CiiM. “How and to what extent Long COVID develops is still largely unknown. Figuratively speaking, we are unfortunately only looking at an extremely incomplete puzzle.”

The research team led by study director Yang Li, together with the teams of Prof. Thomas Illig (MHH) and Prof. Jie Sun (University of Virginia, USA), as well as other cooperation partners, set out to find further pieces of the puzzle that could help uncover the disease-causing mechanisms behind Long COVID. To this end, the researchers took a closer look at immune cells from patients with Long COVID in their study. The samples came from MHH's central biobank. "We examined the cells using a so-called single-cell multiomics approach. This allowed us to record the molecules’ status within a cell and gain insights into its cellular relationships," explains Dr Saumya Kumar, CiiM scientist and first author of the study. The researchers also determined the content of pro-inflammatory messenger substances, known as cytokines, in blood plasma. “The central and innovative approach of our study is to classify patient data according to the severity of the original COVID-19 disease,” says Yang Li. “This approach allowed us to capture the associated molecular differences in immune response across patients. Only in this way, clear molecular characteristics underlying the chronic symptoms of Long COVID could be identified.”

How does the molecular setting in immune cells change over the course of Long COVID? Are there clear molecular markers associated with the severity of fatigue or respiratory symptoms? Researchers investigated these and other questions in their big data study. And what then came into focus for the researchers from this extensive treasure trove of data was a specific molecular state of so-called CD14+ monocytes. These immune cells belong to the white blood cells and are an important part of the immune defense. “With the help of single-cell analysis, we were able to zoom in on these cells. This revealed that monocytes with a specific molecular state (i.e. molecular profile), which we called “LC-Mo”, were particularly prevalent in Long COVID patients who had previously experienced mild to moderate COVID-19 disease,” says Saumya Kumar. “In addition, LC-Mo correlated with the severity of fatigue and respiratory symptoms and was associated with elevated cytokine levels in blood plasma, which are an indicator of inflammatory processes in the body.”

With LC-Mo, the researchers have thus found an important new piece of the puzzle. “Its exact place in the pathogenesis of Long COVID has yet to be determined, but it offers exciting starting points for further studies, for example, with regard to genetic risk factors or individualised medicine,” says Yang Li. "If we can gain a better understanding of the background to the development of Long COVID, it will also help us to better understand the development of possible late or long-term consequences of other infectious diseases."

The research was funded by an ERC Starting Grant (ModVaccine), the COVID-19 Research Network of Lower Saxony (COFONI) and the Lower Saxony Centre for AI & Causal Methods in Medicine (CAIMed), both with funds from the Lower Saxony Ministry of Science and Culture (MWK), as well as the Federal Ministry of Research, Technology and Space (BMFTR).

Text: Nicole Silbermann

Centre for Individualised Infection Medicine:
The CiiM is a joint venture of the Helmholtz Centre for Infection Research (HZI) and Hannover Medical School (MHH) and is the first research institute explicitly dedicated to develop personalized medicine for infections. The departments and groups of the CiiM are working towards the vision of treating infectious patients in an adapted and optimized way according to the specific needs and requirements of each individual. To achieve this, CiiM is dedicated to researching individual characteristics and their impact on susceptibility to infection or treatment success with available therapies. https://www.ciim-hannover.de/en/

Helmholtz Centre for Infection Research:
Scientists at the Helmholtz Centre for Infection Research (HZI) in Braunschweig and its other sites in Germany are engaged in the study of bacterial and viral infections and the body’s defense mechanisms. They have a profound expertise in natural compound research and its exploitation as a valuable source for novel anti-infectives. As member of the Helmholtz Association and the German Center for Infection Research (DZIF) the HZI performs translational research laying the ground for the development of new treatments and vaccines against infectious diseases. https://www.helmholtz-hzi.de/en


Journal​

Nature Immunology

DOI​

10.1038/s41590-025-02387-1


Method of Research​

Data/statistical analysis

Subject of Research​

Human tissue samples

Article Title​

A distinct monocyte transcriptional state links systemic immune dysregulation to pulmonary impairment in long COVID

Article Publication Date​

14-Jan-2026

 
Last edited:
I don’t mean to be pessimistic, but when multi-omic analyses are stratified and substratified and subsubstratified to death like this, it’s a pretty safe indication that there wasn’t much to find and the main results are driven by outliers in the small subgroupings.
That's disappointing but it sort of makes sense, thanks.
 
Back
Top Bottom